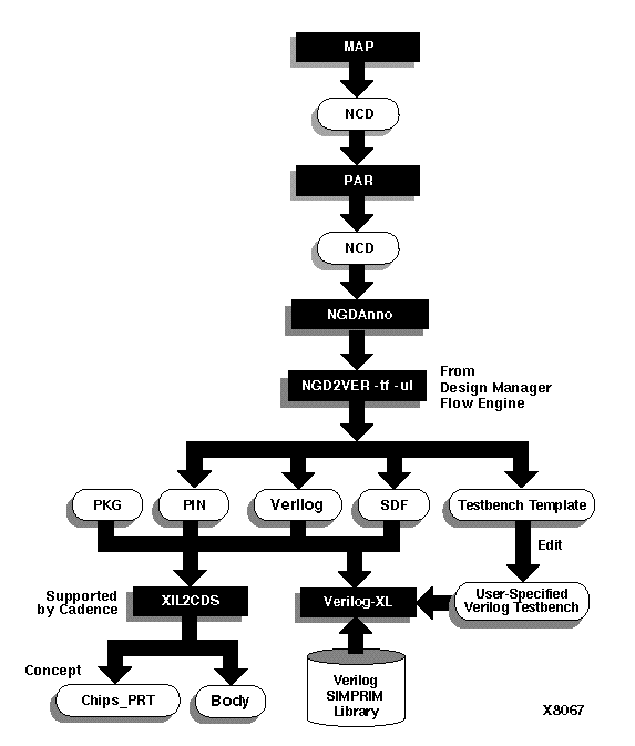
Figure 6.3 Post-Implementation Timing Simulation

Post-Implementation Timing Simulation figures/x8067.gif