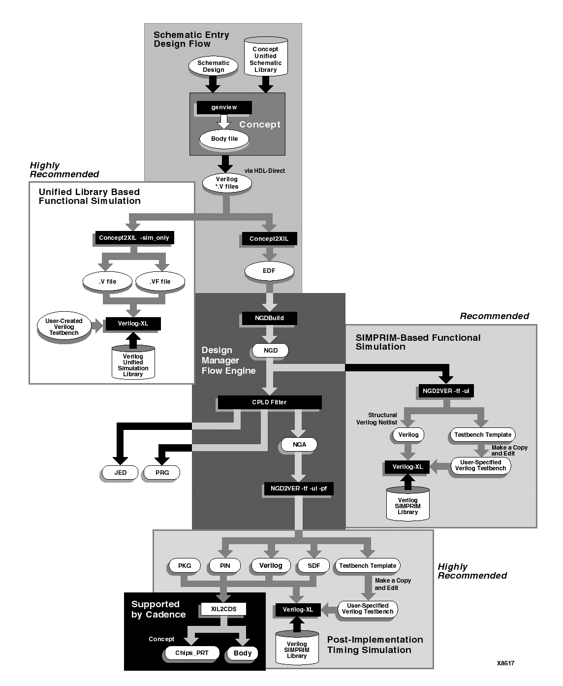
Figure 1.2 Overall Cadence Design Flow - CPLD Design

Overall Cadence Design Flow - CPLD Design figures/x8517.gif