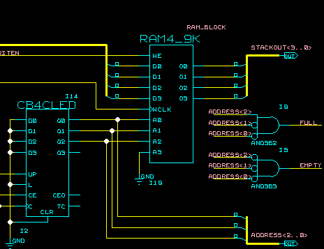
Figure 9.33 Replacing RAM with REG_9K

Replacing RAM with REG_9K figures/replram.gif