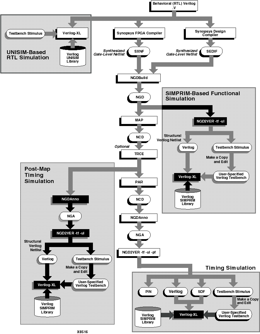
Figure D.1 Synopsys/Verilog Design Flow

Synopsys/Verilog Design Flow figures/x8516.gif