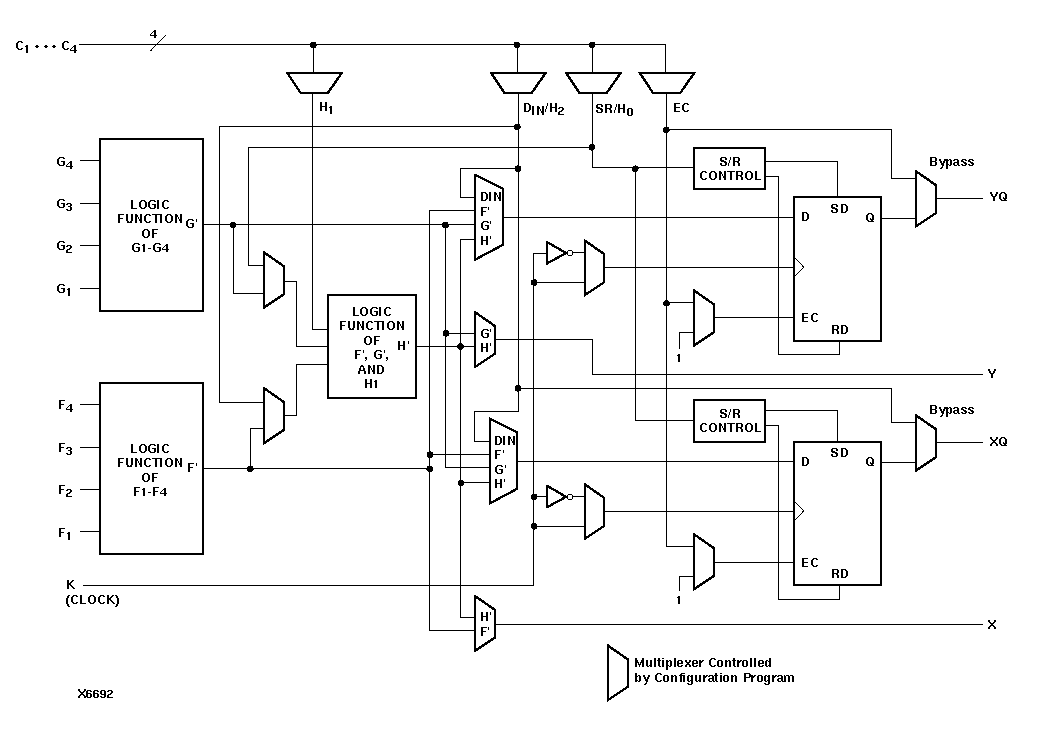
Figure 1.2 XC4000 CLB Structure

XC4000 CLB Structure figures/x6692n.gif