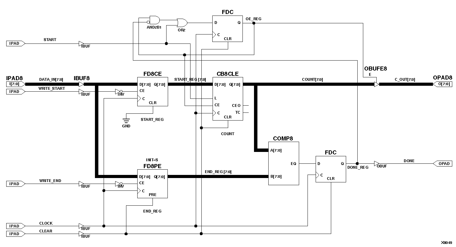
Figure 1.2 Schematic Representation - SCAN Design

Schematic Representation - SCAN Design figures/x8049.gif