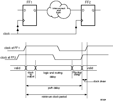
Figure 2.15 Negative Clock Skew

Negative Clock Skew figures/x6194.gif